北京中恒华盈投资有限公司 Beijing Grand Wall-In Investment CO.ltd

行业动态

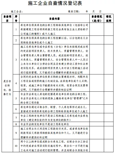
重磅!即日起将全面核查建筑业企业资质!!!

来源:中恒华盈发布时间:2023-03-16

近日,浙江省建设厅对申请转移我省的建设工程企业资质和省内申请资质转移的建设工程企业进行了资质动态核查,公布了一些不合格资质企业名单。今日,浙江省建设厅印发了《全省建筑领域规范市场行为优化营商环境专项行动实施方案》,进一步规范我省建筑市场秩序,着力解决影响和制约优化营商环境的突出问题,提出要分批开展建筑业企业资质专项核查并建立动态核查机制。

图片

各设区市、县(市、区)建委(建设局):

现将《全省建筑领域规范市场行为优化营商环境专项行动实施方案》印发你们,请各地结合实际,抓好贯彻落实。


浙江省住房和城乡建设厅

2023年3月13日

全省建筑领域规范市场行为优化营商环境专项行动实施方案

全省建筑领域规范市场行为优化营商环境专项行动实施方案

为认真贯彻落实全省深入实施“八八战略”强力提升创新深化、改革攻坚、开放提升大会精神,大力实施营商环境优化提升“一号改革工程”,进一步规范我省建筑市场秩序,着力解决影响和制约优化营商环境的突出问题,有效激发市场主体活力,推动建筑企业做优做强做精做专,促进建筑业高质量发展。经研究,决定开展全省建筑领域规范市场行为优化营商环境专项行动,特制定本方案。

一、总体要求

 全面贯彻落实全国、全省住房城乡建设工作会议精神和建设部有关文件要求,坚持公平竞争、诚实守信原则,加大对建筑企业培育支持力度,指导企业提升核心竞争优势,紧盯建筑市场突出问题和行业乱象,扎实开展专项排查整治,保持高压态势,打击围标串标、转包、挂靠等违法行为和利用重组合并分立等方式转移资质非法牟利破坏行业秩序乱象,促进建筑市场公平规范有序,为我省建筑业高质量发展提供最优环境支撑。

 二、工作目标

瞄准企业之急、企业之难、企业之盼,靶向发力、精准帮扶,实施建筑强企升级行动,健全示范企业分级培育机制,2023年力争培育总承包省级示范企业达到120家以上、专业承包省级示范企业达到50家以上、“专精特新”企业30家,指导新增特级企业5家、超百亿元产值企业5家。瞄准重点领域和突出问题,集中整治一批参与不法资质买卖和围标串标等扰乱市场秩序的建筑业企业,建立常态化动态监管机制,营造公正清朗的建筑市场环境。

三、工作措施

(一)培育壮大我省建筑业企业。引导企业通过混合所有制改革、兼并重组、体制创新,提升核心竞争力,“做优做强”总承包企业;通过优化配置、合理分工、科技创新,引导专业承包企业“做专做精”。持续开展建筑产业现代化示范企业培育,新认定一批综合实力、竞争力强的总承包示范企业和专业特点突出、创新性强的专业承包示范企业。推动省内外央企、国有企业与本地示范企业强强联合、战略合作打造行业龙头,形成我省建筑业升级转型新亮点。

(二)深化惠企政策直达和服务机制。持续推出企业急需、务实管用的政策措施。不定期开展“政策直通车”服务活动,及时解读政策要点,面对面解决企业资质审批、人员业绩入库、混改及联合体项目实施等“急难愁盼”问题,打通政策入企“最后一公里”。制定“一对一”帮扶措施和重大问题“一企一议”服务工作机制,手把手帮助企业明晰政策、掌握政策、用好政策,精确指导、精准帮扶,构建惠企政策“直通、直达、直感、直享”,切实提高企业获得感、满意度。

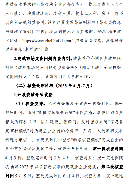
(三)开展专项核查并建立动态核查机制。一是开展建筑企业资质集中专项核查。2023年3月-7月,根据《建筑业企业资质管理规定》,对省级核准的建筑业企业资质分批次开展专项核查,核查对象按比例随机抽取。核查不合格的,由企业所在地建设主管部门责令限期整改,企业整改期间,不得申请该类别资质的升级、增项、重组、合并、分立等事项,不得承揽该类别资质相对应的新工程;逾期仍未到达资质标准要求条件的,由我厅撤回相应资质(详见附件1)。二是强化招投标环节资质核查。联合纪检监察、发改等部门,对参加投标的建筑业企业资质进行全面核查,源头规范招投标市场,遏制围标串标行为。三是建立常态化动态核查机制。加强建筑业企业的常态化动态监管,对使用频繁变更人员和重复注册人员、出租出借资质资格、发生质量安全事故、存在违法违规行为受到行政处罚等各类情形的建筑业企业,实施重点监管,全面核查资质情况。

(四)持续开展建筑领域突出问题专项整治。加大建筑市场监管力度,聚焦工程建设领域存在的规避招标、招标条件“量身定制”、违法发包、转包、违法分包等突出问题,开展专项整治。严格依法查处违法违规行为,及时发现和堵塞监管漏洞,建立健全源头治理的防范整治长效机制,构建统一开放、竞争有序的建筑市场环境。

(五)坚持数字赋能提升监管水平。加快推动“建筑市场监管系统”与“浙里建”、招投标2.0系统、发改3.0投资系统和“资质清爽办”等系统的互联互通,推行总承包合同网签模块上线运行,减轻企业信息填报负担,提升数据真实性、准确性,形成全省贯通的工程项目全链条线上监管体系。强化数据分析研判,实时比对筛查招标投标、合同签订、施工许可、竣工验收等环节信息,发现不匹配异常数据,及时预警并依法依规介入调查处理,实现常态化智能监督。

四、工作要求

(一)加强组织领导。各级建设主管部门要高度重视此次专项行动,梳理本地区重点扶持企业名录,加强企业对接,主动帮扶。要按照全省统一核查规则,对省级专项核查认真部署,对照《建筑业企业资质标准》仔细审核企业上传材料,并在规定时间内完成督促整改工作。同时,要制定本地区核查整治方案,对设区市核准的建筑业企业资质和建筑领域突出问题开展专项整治。请各市落实专人负责,于3月20日前汇总所属县(市、区)资质动态核查责任人名单(附件2)报我厅市场处,便于开通系统账号;于7月15日前将资质专项核查和建筑领域突出问题专项整治工作总结报我厅市场处。

(二)严明工作纪律。各设区市建设主管部门要加强对所辖县(市、区)监督指导,在核查整治过程中要严格执行各项廉政规定,实行谁处理、谁负责,对不依法履行职责或者违反法定权限和程序不作为、乱作为的,严肃追究相关责任单位和责任人,并及时向纪检监察机关移送涉嫌违纪违法问题线索。我厅将对各地开展督导服务,对存在无依据修改核查结论、未及时送达责令整改通知书、虚报、瞒报的地区,约谈相关责任人;对存在弄虚作假行为的企业,列入“建筑市场监管系统”严重失信名单予以公布。

(三)做好宣传引导。各设区市建设主管部门要加强舆论宣传,从优化营商环境、净化建筑市场、保障工程质量安全、促进我省建筑业高质量发展高度,引导企业和社会充分认识开展企业资质专项核查、建立常态化动态监管机制和建筑市场突出问题专项整治的重要性、必要性,形成有利于专项行动开展的舆论氛围,确保专项行动有序开展,不断取得阶段性成果。

厅市场处联系人:邵思茗,0571-81050843;“建筑市场监管系统”技术支持:0571-83731896,0571-83736951。

附件:

1. 附件1 建筑业企业资质专项核查和建筑领域突出问题专项整治实施细则.docx

2. 附件2 建筑业企业资质动态核查责任人名单汇总表.docx

图片

图片

图片

图片

图片

图片

图片

图片

图片

图片

图片

原文链接:http://jst.zj.gov.cn/art/2023/3/13/


转自:建设信息网