北京中恒华盈投资有限公司 Beijing Grand Wall-In Investment CO.ltd
城市更新是一项系统性工程,具有资金需求大、涉及利益主体多、规划程序复杂、开发周期和收益回报不确定等特点,对实施主体的投融资能力要求高。推进城市更新项目的科学分类,构建可行的收益回报机制,选择匹配的投融资模式,是城市更新项目顺利实施的关键。
本文通过梳理、分析研究城市更新项目投融资模式,总结各模式优缺点,为城市更新项目规划实施落地提供参考。
提 纲 一 览
一、城市更新概述
(一)发展背景
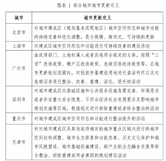
(二)城市更新定义
(三)城市更新范围、实施方式和内容
(四)城市更新流程
二、城市更新投融资模式
(一)政府投资
1.财政拨款
2.城市更新专项债
3.地方政府授权国企
(二)政府联合社会资本
1.PPP模式
2.地方政府+房地产企业+产权所有者模式
(三)社会资本自主投资
1.开发商主导模式
2.属地企业或居民自主更新模式
(四)创新型探索
1.城市更新基金
2.投资人+EPC
三、国外创新模式
城市更新概述
1发展背景
早在2013年,中央城镇化工作会议就明确提出要提高城镇建设用地利用效率,城市建设要以盘活存量为主,不能再无节制扩大建设用地。2015年,中央城市工作会议再次指出,要坚持集约发展,要求框定总量、限定容量、盘活存量、做优增量、提高质量。可以看出,城市发展已经强化存量优化,这为城市更新的广泛开展奠定了基础。 2021年3月,《政府工作报告》和《十四五规划纲要》相继发布,共同提出要“实施城市更新行动”。“城市更新”首次写入我国政府工作报告和五年规划。“十四五”时期以及未来一段时间,城市更新的重要性提升至前所未有的高度。 2城市更新定义 目前,国家层面尚没有城市更新的明确定义。根据各地出台的城市更新办法及相关规定,综合来看,城市更新是指将城市中不适应现代化城市发展和居民生活需求的地区作必要的、有计划的修缮、改建活动。 3城市更新范围、实施方式和内容 城市更新范围一般为城市建成区内旧小区、旧商业区、城中村等,广州市在此基础上还包括棚户区,而深圳市明确表示城市更新与棚户区改造是相互独立的政策体系;上海市城市更新范围相对较窄,不包含政府已经认定的旧区改造、工业用地转型、城中村改造等地区。 城市更新的实施方式一般包括综合整治、有机更新和拆除重建,三种方式的更新强度和更新内容各有不同。 4城市更新流程 城市更新流程主要分为申报立项、方案编制、方案批复和项目实施四个环节。 在申报立项环节,主要为城市更新单元规划计划申报,批复后纳入年度更新计划。城市更新单元也是城市更新实施的基本单位,一个城市更新单元可以包括一个或者多个城市更新项目。 在方案编制环节,主要由申报主体委托具有资质的机构编制城市更新项目实施方案。 在方案批复环节,由城市更新主管部门批复实施方案并进行公示。 在项目实施环节,由申报主体进行拆迁后,土地公开出让或协议出让给实施主体,进行最终的项目建设和验收,目前大部分市场化项目申报主体即为实施主体 项目实施环节是城市更新核心环节,涉及到的拆迁、安置、土地出让都需要大量资金支持,且由于拆迁时间存在较大的不确定性,所以对于实施主体投融资要求较高。 城市更新投融资模式 城市更新项目根据“更新程度”的不同,其投融资模式和资金来源也不同。一般而言,综合整治类项目,公益性较强,资金需求较低,主要由政府主导进行实施,其投融资模式包括政府直接投资、政府专项债投资、政府授权国有企业等,资金来源主要为财政拨款、政府专项债等。 拆除重建和有机更新类项目,经营及收益性较明显,资金需求较高,一般根据其经营特性采取政府与社会资本联合或纯市场化运作。对于经营性较强、规划明确、收益回报机制清晰的项目,宜采用市场化模式引入社会资本主导实施。对于公益性要求高、收益回报机制还需要政府补贴、规划调整较复杂的项目,适宜采用政府与社会资本合作的模式,包括PPP、投资人+EPC、地方政府+国企/房企+村集体等方式。 1政府投资 ✦财政拨款 以政府部门为实施主体,利用财政资金直接进行投资建设。其建设资金的主要来源是政府财政直接出资。这种模式适用对象为资金需求不大的综合整治项目,公益性较强的民生项目,收益不明确的土地前期开发项目。 优势是项目启动速度快,政府容易进行整体把控;劣势是财政资金总量有限,更新强度一般不高。 2018年10月,为解决香林寺沟、黑臭河周边棚户区集中连片配套设施不全及交通拥堵等问题,改善环境面貌,南京市玄武区正式启动香林寺沟片区环境综合整治工程。项目包含河道景观工程、游园绿地工程、建筑立面出新、街巷整治工程等。 项目由玄武区建设房产和交通局负责实施,涉及征收非营业用房1300平方米、营业用房2300平方米。新增绿道200米,新建绿化景观,道路硬质铺装改造2.5千米。项目总投资4.1亿元,全部来源于财政资金。截至2021年2月,项目拆迁和立面整治已基本完成。 ✦城市更新专项债 以政府为实施主体,通过城市更新专项债或财政资金+专项债形式进行投资。城市更新专项债券主要收入来源包括商业租赁、停车位出租、物管等经营性收入以及土地出让收入等。该种模式适用对象为项目具有一定盈利有能力,能够覆盖专项债本息、实现资金自平衡。 优势是专款专用,资金成本低,运作规范;劣势是专项债总量较少,投资强度受限,经营提升效率不高。 2020年9月,青岛市政府发行第二十六期政府专项债券,其中涉及济南路片区历史文化街区城市更新项目。该项目概算总投资11.6091亿元,政府专项债券融资8.50亿元,占总投资的73.32%。项目收入主要为客房出租收入、商业出租收入等,债券存续期内项目总收益17.4554亿元,项目可偿债收益对债务融资本息覆盖倍数为1.31倍。当期发行专项债利率为3.82%,期限为15年。 ✦地方政府授权国企 以地方国企为实施主体,通过承接债券资金与配套融资、发行债券、政策性银行贷款、专项贷款等方式筹集资金。项目收入来源于项目收益、专项资金补贴等方面。 该种模式适用对象为需政府进行整体规划把控,有一定经营收入,投资回报期限较长,需要一定补贴的项目。 优势是可有效利用国企资源及融资优势,多元整合城市更新各种收益,能承受较长期限的投资回报;劣势是收益平衡期限较长、较难,在目前国家投融资体制政策下融资面临挑战。 2020年6月,石榴新村作为南京市推行城市更新的首个试点项目正式启动。石榴新村位于新街口附近,小区多为3层小楼,年久失修,居住拥挤,设施落后,存在较大安全及消防隐患。 南京市秦淮区政府明确由南京越城建设集团为项目实施主体。项目收益来源包括居民承担的改造投入,项目增加部分面积销售及开发收益,按规定可使用的住宅专项维修资金,相关部门争取到的国家及省老旧小区改造、棚改等专项资金,市、区财政安排的城市更新改造资金等。该项目由南京越城建设集团自筹资本金,并通过银行贷款进行融资。2021年1月本项目成功获得建设银行首批项目前期贷3828万元。 2政府联合社会资本 ✦PPP模式 PPP模式下,政府通过公开引入社会资本方,由政府出资方代表和社会资本方成立项目公司,以项目公司作为项目投融资、建设及运营管理实施主体。项目投入资金有赖于股东资本金及外部市场化融资。该种模式适用对象为边界较为清晰,经营需求明确,回报机制较为成熟的项目。 优势是市场化运作,引入社会资本提高更新效率及经营价值,风险收益合理分摊,减轻政府财政压力;劣势是受10%红线影响,运作周期较长,符合PPP回报机制的项目偏少。 2020年9月,重庆市住建委正式启动九龙坡区城市有机更新老旧小区改造项目。项目涉及九龙坡区六个老旧小区改造,改造小区总建筑面积约102万平方米,改造栋数366栋,主要改造内容包括基础设施改造、完善工程建设和提升工程建设,项目总投资估算37180万元。 项目通过公开招标选择社会资本(北京愿景华城复兴建设公司、核工业金华建设集团、九源国际建筑公司),由渝隆集团与中选的社会资本共同出资组建SPV项目公司。本项目采用“ROT”运作方式,项目合作期限为11年。项目回报机制为可行性缺口补助。 ✦地方政府+房地产企业+产权所有者模式 由地方政府负责公共配套设施投入,房地产企业负责项目改造与运营,产权所有者协调配合分享收益。通过三方合作,既能够有效加快项目进度,也能提升项目运营收益。该种模式适用对象为盈利能力较好,公共属性及配套要求较强,项目产权较为复杂的项目。 优势是整合各方资源优势,较快解决更新区域产权问题,推进项目有效运营;劣势是涉及主体多,协调难度高,往往受村集体影响较大。 深圳市福田区水围村综合整治项目规划面积约8000㎡,共35栋统建农民楼。项目2016年启动,2018年完成,为福田区政府提供了504套人才公寓。 项目公共配套部分,由区政府投资,对管道燃气、给排水管网、供电系统等配套设施进行综合整治。针对村民楼部分,由深业集团作为公寓改造和运营方,向水围股份公司(产权所有者)统租29栋村民楼,按照人才住房标准改造后出租给区政府,获得经营收益实现各方共赢。 3社会资本自主投资 ✦开发商主导模式 开发商主导模式是指政府通过出让城市更新形成的出让用地,由开发商按规划要求负责项目的拆迁、安置、建设、经营管理。在城市更新过程中政府不具体参与,只履行规划审批职责,开发商自主实施。该种模式主要适用对象为商业改造价值较高,规划清晰,开发运营属性强项目。 优势是能较快推进项目建设及运营,政府只需进行规划、监管;劣势是开发商利益至上,可能疏于公共设施或空间建设,缺乏整体统筹;在地产融资受限的情况下,可持续融资面临挑战加大。 开发商主导模式的核心是能够顺利获取土地,并在更新改造过程中实现容积率的突破来平衡投入。否则开发商就没有实施动力,也不可持续。此前深圳、广州前期主要采取这种方式,但广州后期逐步走向政府主导的运作方式。目前部分城市出台了土地协议出让及容积率奖励政策,但尚无国家层面的引导规定,实施效果有限。 深圳坂田街道的宝吉工艺品公司2008年金融危机破产后厂房废弃。2010年1月佳兆业以8.4亿价格完成对宝吉厂房等资产的整体收购,并向政府申请将用地性质更改为商业、住宅。2011年1月宝吉厂城市更新项目获得龙岗区人民政府批准。2011年9月,佳兆业完成项目范围内的搬迁和拆迁谈判。2012年12月所有回迁户完成选房,项目开始首次销售。 项目改造以“工改工”为主,把旧工业区更新为集办公、酒店、商业和居住等一体的多功能区。整个项目分六期开发,一期至三期为70年产权纯居住的住宅和沿街商业,四期为保障房,五期及未来综合体地块集住宅、商务公寓、大型商业MALL、五星级酒店和超甲级写字楼于一体。 ✦属地企业或居民自主更新模式 由属地企业或居民(村集体)自主进行更新改造,以满足诉求者的合理利益诉求,分享更新收益。该模式适用对象为项目自身经营价值高,主体自主诉求高。 优势是更新方式灵活,可满足多样化需求,减少政府财政压力;劣势是政府监管难度加大,项目进度无法把控,容易忽视公共区域的改善提升。 广州黄埔沙步旧村位于开发区黄埔临港经济区范围内。因公配设施存在设施不足、经营管理混乱等诸多问题,城市更新迫在眉睫。沙步旧村项目于2016年列入城市更新和资金计划预备项目。2021年7月,沙步旧村改造实施方案获得区政府正式批复。因村民自主更新意愿强烈,最终批复由村集体自行更新。经测算,改造总成本为125.51亿元。 本项目规划复建安置区面积总计87.98公顷,净用地面积48.08公顷,计算容积率总面积207.27万平方米,平均净容积率4.31。融资区面积总计70.29公顷,土地由村集体在完成拆迁补偿安置后,按规定申请转为国有土地,协议出让给原村集体与万科组成的合作企业。由万科与市国土部门签订土地出让合同。 4创新型探索 ✦城市更新基金 城市更新项目资金投入量大,且项目运作特性决定了需要政府方的支持。目前由政府支持,国有企业牵头,联合社会资本设立城市更新基金,成为一种新的模式探索。城市更新基金适用对象为政府重点推进项目,资金需求量大,收益回报较为明确项目。 优势是能够整合各方优势资源,多元筹集资本金及实施项目融资,加快项目推进;劣势是目前城市更新投资回报收益水平、期限等与城市更新基金资金的匹配性不强,成本较高,退出机制不明确,面临实施上的诸多挑战。 目前城市更新基金的投资人以房地产和建筑施工企业为主,资金期限较短,对于投资回报及附加要求多。基金构架一般为母基金+子基金,子基金主要针对城市更新的各个阶段或子项目。广州市、上海市、无锡市均已经落地城市更新基金。北京市、重庆市等地发文鼓励和探索设立城市更新专项基金。 ✦投资人+EPC 针对城市更新中出现的大量工程建设,由工程建设企业探索提出了投资人+EPC模式。该模式由政府委托其下属国企与工程建设企业共同出资成立合资公司,由合资公司负责所涉及城市更新项目的投资、建设及运营管理。项目收益主要为运营收益及专项补贴。在投资人+EPC模式基础上,还有类似的ABO+投资人+EPC方式。该模式适合成片区域更新开发,通过整体平衡来实现城市更新的顺利实施。部分工程建设企业受资本金投入政策要求,采取联合产业基金进行投资的方式进行城市更新项目。 优势是能够引入大型工程建设单位及专业运营商,整合资金优势,实现对大体量城市更新项目的推动实施;劣势是目前满足这样回报机制的片区开发项目较少,受土地政策限制现有项目主要通过工程及政府补贴来实现回报,存在隐性债务风险,融资难度大、综合成本高。 广东东源县城乡基础环境综合提升工程项目投资额约为409240万元,建设内容包括土地综合整治、饮水工程建设、环保基础设施建设、灾害治理、流域综合治理、市政及交通设施建设。其中土地综合整治涉及垦造水田和灯塔镇、顺天镇全域土地整治。 项目采用投资+EPC+O模式实施,由东源县政府授权东源县城乡建设投资公司作为项目投资主体,通过对外招标,与中标联合体(中铁二十三局集团、中铁建发展集团、中铁第五勘察设计院集团、广州南粤天德投资)组建项目公司。项目回报来源为农田垦造指标交易等。 ✦国外创新模式 (1)美国税收增量融资为代表的财税支持类模式 税收增量融资(简称TIF),是指利用存量土地的增量收益来为公共项目提供融资支持的模式。税收增量融资的运作过程主要分为三个阶段: 第一阶段,制定开发特定区域的计划。由当地政府划定某一特定区域作为税收增量融资实施区,设立TIF区的管理机构和专用账户,并规划一项针对区域的开发计划。 第二阶段,核定征税基准。先利用“均等化评估价值”方法确定TIF区内征收财产税的基准值,并冻结该部分存量税收;随着开发工作启动,被冻结的存量税收部分仍归原有征税主体,但新增税收部分归属于TIF区的管理机构,纳入专用账户用于支持区域开发。 第三阶段,推进TIF区开发。此类开发将持续长达20年,通过发行中长期的税收增量支持债券来为开发建设提供融资支持,并以未来增量税收来偿付债券本息。完成开发计划后,TIF区自行撤销,此前调整的征税安排回归正常秩序。 税收增量融资的逻辑在于“政府—社会—市场”三者实现良性的有机运转,即政府的公共投资改善提升社会发展环境,吸引更多社会资本和市场主体参与并提升区域的房产价值,从而引致更多新增的税收,反过来可以补偿初始的公共投资支出。 (2)英国城市发展基金为代表的资金补贴类模式 城市发展基金,是英国政府专门用于城市更新的专项基金,其资金全部由政府财政拨款。城市发展基金明确资助对象为支持城市旧城改造的基础设施更新工程,促进旧城区投资环境的改善。城市发展基金主要通过资金资助对私人资本进行补贴,弥补私人资本实际收益差距,有效调动私人资本投资的积极性。 城市发展基金的资助采取无偿资助、利润分成和低息贷款三种方式。对部分非盈利性,但对城市确需必要的公共工程,城市发展基金提供无偿资助。对于具有稳定现金流,且未来有盈利的工程可以采取利润分成和低息贷款两种方式。其中,利润分成是指城市发展基金以更新工程资本金的名义进行出资,之后可按其出资比例享有所有者权益;低息贷款则是城市发展基金提供优惠利率的贷款支持更新工程。













全文摘自:PPP项目大讲堂